法律实务| 助力企业出海,企业境外投资核准与备案(ODI)流程
随着国际经济发展形势的变化,企业正越来越多地积极拓展境外投资的国际化战略,布局海外生产、开拓海外市场。除返程投资等特殊情况外,公民个人进行境外投资暂无审批备案流程。根据法律要求,中国境内企业到境外投资涉及资金出境的, 均需向国家主管部门申办境外投资核准与备案手续(以下简称“ODI备案”)。
上海浦深律师团队结合最近成功为客户提供境外投资备案服务的项目经验,总结出了境外投资备案办理流程,并且基于此打造了专门的境外投资备案法律服务产品,旨在为同类需求的客户提供更加优质的服务。
相关法律文件
序号 | 发文单位 | 文件名称 |
1 | 外汇局 | 《境内机构境外直接投资外汇管理规定》(汇发[2009]30号) |
2 | 商务部 | 《境外投资管理办法》(商务部令2014年第3号) |
3 | 发改委、商务部、人民银行、外汇局四部门 | 发展改革委、商务部、人民银行、外汇局四部门负责人就当前对外投资形势下中国相关部门将加强对外投资监管答记者问(2016) |
4 | 外汇局 | 《国家外汇管理局关于进一步推进外汇管理改革完善真实合规性审核的通知》(汇发〔2017〕3 号) |
5 | 国家发展和改革委员会 | 《企业境外投资管理办法》(发展和改革委员会令第11号) |
6 | 发改委 | 《境外投资敏感行业目录(2018年版)》 |
企业申请ODI核准/备案的条件
(1)主体和成立时间要求:在中华人民共和国境内依法设立的企业均可申报境外投资。但是成立时间不满一年的企业,无法提供完整的经审计的财务报表的,可能会受到备案部门的重点关注,需要说明合理性。
(2)股东背景、资金来源、投资真实性要求:无法具体说明境内股东或合伙人背景、资金来源(例如:自有资金、银行贷款、以募集资金等合规方式获取的资金)以及境外投资项目真实性的,很难通过审查;
(3)根据《企业境外投资管理办法》(国家发展改革委令第11号)第十三条、第十四条,实行核准的范围是投资主体直接或通过其控制的境外企业开展的敏感类项目。实行备案管理的范围是投资主体直接开展的非敏感类项目,也即涉及投资主体直接投入资产、权益或提供融资、担保的非敏感类项目。这里所称敏感类项目包括:涉及敏感国家和地区的项目;涉及敏感行业的项目。敏感国家和地区包括与我国未建交的国家和地区;发生战争、内乱的国家和地区;根据我国缔结或参加的国际条约、协定等,需要限制企业对其投资的国家和地区;其他敏感国家和地区。敏感行业包括:武器装备的研制生产维修;跨境水资源开发利用;新闻传媒;根据《国务院办公厅转发国家发展改革委商务部人民银行外交部关于进一步引导和规范境外投资方向指导意见的通知》(国办发〔2017〕74号),需要限制企业境外投资的行业:(1)房地产(2)酒店(3)影城(4)娱乐业(5)体育俱乐部(6)在境外设立无具项目的股权投资基金或投资平台。
企业境外投资的方式
(1)新设:在境外设立非金融企业。
(2)并购:取得既有非金融企业所有权、控制权、经营管理权及其他权益的行为。
注意:企业经过ODI备案新设或者并购境外企业后,如需对该境外企业追加投资,需要再次进行ODI备案。
ODI核准/备案的主管部门和办理层级
(1)ODI备案的主管部门
境外直接投资备案涉及三个主管部门,包括:
①国家发展和改革委员会或地方发展和改革委员会的核准或备案;
②商务部或地方商务部门的核准或备案;
③在国家外汇管理局地方分局进行外汇登记(所在地银行直接办理,地方外管局间接监管)。
(2)ODI核准/备案的办理层级
在上述核准或备案过程中,按照企业投资的项目类型、地区以及金额,核准与备案的发改委和商务部门层级也有所区别。
(图1:发改委和商务部门的办理层级)
(图2:敏感国家、地区和敏感行业的界定)
据上图所示,商务部对于涉及我国限制出口的产品和技术的行业、影响一国(地区)以上利益的行业有特殊的审查需求。申请人须在商务部业务系统统一平台提交ODI备案材料时勾选相应的系统选项,并依据商务部的指示提交证明材料,并及时办妥出口许可证相关手续。
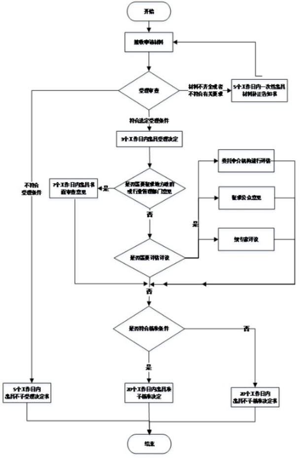
ODI的办理流程
(图3:ODI备案的办理全流程)
ODI核准/备案申请材
(1)商务主管部门
商务部和省级商务主管部门通过商务部业务系统统一平台(网址:https://ecomp.mofcom.gov.cn)“境外投资管理系统”对企业境外投资进行管理,并向获得备案或核准的企业颁发《企业境外投资证书》,由商务部和省级商务主管部门分别印制并盖章,实行统一编码管理。核准及备案流程如下:
(图4:商务主管部门ODI备案流程)
商务主管部门ODI核准/备案过程中所需材料如下:
(图5:商务主管部门ODI备案申请材料清单)
(2)发改委
应实行备案管理的境外投资项目,实践中通过各省、自治区、直辖市的发改委系统进行申报。具体备案流程如下图所示:
(图6:发改委ODI备案流程)
发改委ODI备案过程中所需材料如下:
(图7:发改委ODI申请材料清单)
(3)外汇管理局
根据《国家外汇管理局关于进一步简化和改进直接投资外汇管理政策的通知》,自2015年6月1日起,由银行直接审核办理境外直接投资项下外汇登记,国家外汇管理局及其分支机构通过银行对直接投资外汇登记实施间接监管
浦深律师ODI核准/备案的最新业绩
浦深律师团队已协助多家企业完成ODI备案,包括半导体企业、私募基金、教育咨询企业等客户。
2023年8月本律师团队受聘为“委托人无人机公司新设中东某国家全资子公司境外投资备案项目”提供全程法律服务。委托人是北京的一家无人机企业,为扩大国际商业版图,决定在中东地区设立全资子公司,通过浦深律师团队提供服务,协助委托人无人机公司成功自确立委托关系之日起两周内取得北京市发改委颁发的《境外投资项目备案通知书》和北京市商务局颁发的《企业境外投资证书》,顺利完成境外投资备案手续,为委托人客户设立中东地区全资子公司以开拓国际市场版图奠定了坚实的合规基础。
无人机出口目前属于国家出口管制项目,在申请ODI备案时前应就海外业务开展项目和备案部门进行充分沟通,严格遵守出口管制相关规定。
上海浦深投融资律师团队
毕业于复旦大学法学院,执业领域为境内外企业并购、企业重组与投融资、资管及基金业务、投融资及其他民商事争议解决等。
乔良玉律师
meiqiao@pushenlaw.com
华东政法大学法律硕士,精通资本市场业务,包括私募股权投资、基金设立、债券、重组、项目融资等。为诸多客户提供从基金前端设立募集至投资运作等一站式服务。
朱翠华律师
zhucuihua@pushenlaw.com
上海对外经贸大学民商法硕士,曾为多家上市公司、企业及金融机构提供商事争议解决、知识产权及投融资并购等法律服务。专注于商事争议解决、股权投融资等领域。
陈峰律师
chenfeng@pushenlaw.com
毕业于美国克拉克大学。主要业务领域是民商事、知识产权纠纷和私募股权投资。在健康、出版和人工智能及区块链领域有丰富的法律服务经验。
毛嘉威律师
jwmao@pushenlaw.com
圣路易斯华盛顿大学法律硕士,擅长涉外、金融业务,主要执业方向为基金运营及投融资。
徐可欣律师
kathyxu@pushenlaw.com
一站式法律服务
扫码与我们联系
用法律创造价值
上海浦深律师事务所


